【速報】ソフトテニス天皇杯 2025 結果(11月6日初日終了時点)

2025年のソフトテニス日本一を決める天皇賜杯・皇后賜杯 全日本ソフトテニス選手権大会(通称:天皇杯)が、11月6日(木)から11月8日(土)までの3日間の日程で開幕しました。

本日11月8日は最終日。男女ともに日本トップレベルの熱戦が繰り広げられました。最終結果速報として、最新ドロー表(トーナメント表)をまとめます。

出典:公益財団法人 日本ソフトテニス連盟 大会速報サイト

男子 最終結果 (ベスト8)

優 勝
男子優勝 橋場柊一郎・菊山太陽ペア

橋場 柊一郎・菊山 太陽

(法政大学)
大学生ペアが天皇杯を制覇! 準々決勝では0-4の逆境から第1シード(内本・上松)ペアを撃破。決勝では日本代表であり、世界一のペアである上岡俊介/丸山海斗をファイナル(7-5)で撃破し、見事日本一の栄冠を掴みました。
準優勝
男子準優勝 上岡俊介・丸山海斗ペア

上岡 俊介・丸山 海斗

(Up Rise・one team)
第 3 位
男子3位 片岡暁紀・黒坂卓矢ペア

片岡 暁紀・黒坂 卓矢

(日本体育大学)
第 3 位
男子3位 矢野颯人・内田理久ペア

矢野 颯人・内田 理久

(NTT西日本)
第 5 位

内本 隆文・上松 俊貴

(NTT西日本)
第 5 位

林 佑太郎・長江 光一

(NTT西日本)
第 5 位

品川 貴紀・早川 和宏

(福井県庁)
第 5 位

浅見 竣一朗・安達 宣

(早稲田大学)

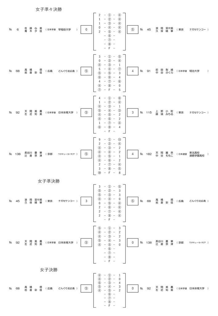
女子 最終結果 (ベスト8)

優 勝
女子優勝 高橋偲・岩倉彩佳ペア

高橋 偲・岩倉 彩佳

(どんぐり北広島)
悲願の優勝!決勝では 5-0 というスコアで圧勝。優勝の瞬間には、解説席にいる高橋乃綾選手に手を振る姿も見られました。
準優勝
女子準優勝 天間美嘉・左近知美ペア

天間 美嘉・左近 知美

(日本体育大学)
第 3 位
女子3位 浪岡菜々美・久保晴華ペア

浪岡 菜々美・久保 晴華

(ナガセケンコー)
第 3 位
女子3位 長谷川憂華・辻倉奈津ペア

長谷川 憂華・辻倉 奈津

(ワタキューセイモア)
第 5 位

佐藤 心美・青木 夕佳

(早稲田大学)
第 5 位

前田 梨緒・中谷 さくら

(明治大学)
第 5 位

上野 小町・藤城 みちる

(ナガセケンコー)
第 5 位

天間 麗奈・中谷 ももこ

(東北高/須磨学園高)

ソフトテニス天皇杯 2025【男子】結果速報(最終結果)

男子ダブルスの最終結果のトーナメント表(ドロー表)です。以下のドロー表にてご確認ください。

天皇杯 2025 男子ドロー 1/4 (11/6時点)

天皇杯 2025 男子ドロー 1/4

天皇杯 2025 男子ドロー 2/4 (11/7時点)

天皇杯 2025 男子ドロー 2/4

天皇杯 2025 男子ドロー 3/4 (11/7時点)

天皇杯 2025 男子ドロー 3/4

天皇杯 2025 男子ドロー 4/4 (11/7時点)

天皇杯 2025 男子ドロー 4/4

天皇杯 2025 男子ドロー 最終

天皇杯 2025 男子ドロー 最終結果

ソフトテニス天皇杯 2025【女子】結果速報(

女子ダブル 最終結果

天皇杯 2025 女子ドロー 1/4 (11/7時点)

天皇杯 2025 女子ドロー 1/4

天皇杯 2025 女子ドロー 2/4 (11/7時点)

天皇杯 2025 女子ドロー 2/4

天皇杯 2025 女子ドロー 3/4 (11/6時点)

天皇杯 2025 女子ドロー 3/4

天皇杯 2025 女子ドロー 4/4 (11/7時点)

天皇杯 2025 女子ドロー 4/4

天皇杯 2025 女子ドロー 最終結果

天皇杯 2025 女子ドロー 最終結果

サインイン

新規登録

パスワードをリセット

ユーザー名またはメールアドレスを入力してください。新規パスワードを発行するためのリンクをメールで送ります。